Finite state

Hierarchical finite state machine. Finite state. Finite state. Finite state. Finite state.
Hierarchical finite state machine. Finite state. Finite state. Finite state. Finite state.
Машина состояний. Finite state machine. Finite state machine. State machine конечный автомат. Finite state.
Машина состояний. Finite state machine. Finite state machine. State machine конечный автомат. Finite state.
Finite state machine. Конечные автоматы в играх. Конечный автомат i2c схема. Fsm система. Finite state.
Finite state machine. Конечные автоматы в играх. Конечный автомат i2c схема. Fsm система. Finite state.
Finite state machine. Конечный автомат светофора. Finite state. Finite state machine example. Конечный автомат.
Finite state machine. Конечный автомат светофора. Finite state. Finite state machine example. Конечный автомат.
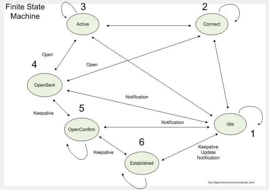
+конечный +автомат +fsm. Статусы bgp сессии. Finite state. Finite state automata. Finite state machine example.
+конечный +автомат +fsm. Статусы bgp сессии. Finite state. Finite state automata. Finite state machine example.
State machine c#. Finite state. Конечный автомат. С# паттерн state machine. Finite state automata.
State machine c#. Finite state. Конечный автомат. С# паттерн state machine. Finite state automata.
Конечный автомат. Finite state machine diagram for company. Finite state. What is finite state machine. Border gateway protocol.
Конечный автомат. Finite state machine diagram for company. Finite state. What is finite state machine. Border gateway protocol.
Finite state machine. Finite state. Конечный автомат в программировании. Finite state machine example. Finite state.
Finite state machine. Finite state. Конечный автомат в программировании. Finite state machine example. Finite state.
Fsm diagram. Finite state. Finite state machine. Finite state machine. Машина состояний.
Fsm diagram. Finite state. Finite state machine. Finite state machine. Машина состояний.
Finite state machine. +конечный +автомат +fsm. State machine конечный автомат. State machine конечный автомат. Диаграмма автомата (state machine diagram).
Finite state machine. +конечный +автомат +fsm. State machine конечный автомат. State machine конечный автомат. Диаграмма автомата (state machine diagram).
State machine конечный автомат. Finite state. State машина. Finite state machine diagram. Finite state.
State machine конечный автомат. Finite state. State машина. Finite state machine diagram. Finite state.
State machine. Конечный автомат (finite-state machine). Finite state machine. Bgp finite state machine. Finite state.
State machine. Конечный автомат (finite-state machine). Finite state machine. Bgp finite state machine. Finite state.
Конечный автомат таблица. State machine конечный автомат. Конечный автомат (finite-state machine). Автоматические схемы moore и mealy. Машинка для unity.
Конечный автомат таблица. State machine конечный автомат. Конечный автомат (finite-state machine). Автоматические схемы moore и mealy. Машинка для unity.
Finite state. Finite state machine. Finite state automata. Finite state. State machine конечный автомат.
Finite state. Finite state machine. Finite state automata. Finite state. State machine конечный автомат.
Finite state automata. Finite state. Finite state. Конечный автомат (finite-state machine). State machine конечный автомат.
Finite state automata. Finite state. Finite state. Конечный автомат (finite-state machine). State machine конечный автомат.
Finite state automata. Конечный автомат. Finite state machine. Finite state machine. Finite state machine.
Finite state automata. Конечный автомат. Finite state machine. Finite state machine. Finite state machine.
Конечный автомат. State machine. Finite state machine example. Finite state machine. Конечные автоматы unity.
Конечный автомат. State machine. Finite state machine example. Finite state machine. Конечные автоматы unity.
Конечный автомат. Диаграммы конечных автоматов (state machine diagram). +конечный +автомат +fsm. State machine конечный автомат. Finite state automata.
Конечный автомат. Диаграммы конечных автоматов (state machine diagram). +конечный +автомат +fsm. State machine конечный автомат. Finite state automata.
Border gateway protocol. Конечный автомат. Finite state. Bgp finite state machine. Finite state.
Border gateway protocol. Конечный автомат. Finite state. Bgp finite state machine. Finite state.
С# паттерн state machine. Конечный автомат. Finite state machine diagram for company. Finite state machine. Finite state.
С# паттерн state machine. Конечный автомат. Finite state machine diagram for company. Finite state machine. Finite state.